ASBMB members

Β View Only
Expand all | Collapse all

From The JBC | Journal Of Biological Chemistry

  • 1.  From The JBC | Journal Of Biological Chemistry

    Posted Nov 05, 2025 12:31 PM

    The Journal of Biological Chemistry (JBC) welcomes high-quality science that seeks to elucidate the molecular and cellular basis of biological processes. Papers published in JBC can therefore fall under the umbrellas of not only biological chemistry, chemical biology, or biochemistry, but also allied disciplines such as biophysics, systems biology, RNA biology, immunology, microbiology, neurobiology, epigenetics, computational biology, 'omics, and many more. The outcome of our focus on papers that contribute novel and important mechanistic insights, rather than on a particular topic area, is that JBC is truly a melting pot for scientists across disciplines. In addition, JBC welcomes papers that describe methods that will help scientists push their biochemical inquiries forward and resources that will be of use to the research community.

    For more information, go to https://www.jbc.org/.



    ------------------------------
    Stacey Axler
    Membership Manager
    ASBMB
    ------------------------------


  • 2.  RE: From The JBC | Journal Of Biological Chemistry

    Posted Nov 05, 2025 12:36 PM

    New in JBC press: "Researchers demonstrate that this EAS1-mediated suppression of ACE2 exacerbates cellular apoptosis induced by TNF-Ξ± and hypoxia."

    Read the research in "Long non-coding RNA enhances SARS-CoV-2-mediated apoptosis through epigenetic repression of angiotensin-converting enzyme 2".



    ------------------------------
    Stacey Axler
    Membership Manager
    ASBMB
    ------------------------------



  • 3.  RE: From The JBC | Journal Of Biological Chemistry

    Posted Dec 01, 2025 10:26 AM

    New in JBC press: "Scientists' work highlights the functional versatility of the MIA pathway beyond the intermembrane space."

    Learn more.



    ------------------------------
    Stacey Axler
    Membership Manager
    ASBMB
    ------------------------------



  • 4.  RE: From The JBC | Journal Of Biological Chemistry

    Posted Dec 09, 2025 03:38 PM

    New in JBC press: "Multiple modes of transcriptional regulation by the nuclear hormone receptor RARΞ³ in human squamous cell carcinoma."

    Helen R. Hoxie, Xiao-Han Tang, @Lorraine Gudas

    Learn more.



    ------------------------------
    Stacey Axler
    Membership Manager
    ASBMB
    ------------------------------



  • 5.  RE: From The JBC | Journal Of Biological Chemistry

    Posted Dec 29, 2025 03:41 PM
    The Year in JBC 2025 is a retrospective virtual issue showcasing some of the year's most impactful research. 
     
    This selection highlights advances across diverse areas, including an investigation about the role of three [2Fe-2S] clusters in the human mitochondrial ribosome, imaging-based quantitative analysis of biomolecular condensates in vitro and in cells, mechanism of histone N-tails modulating the sequence-specific positioning of nucleosomes and much more. 
     
    ➑️Artwork by Luciana Giono.
    ➑️Assembled by @Alex Toker and @Henrik Dohlman
    image


    ------------------------------
    Stacey Axler
    Membership Manager
    ASBMB
    ------------------------------



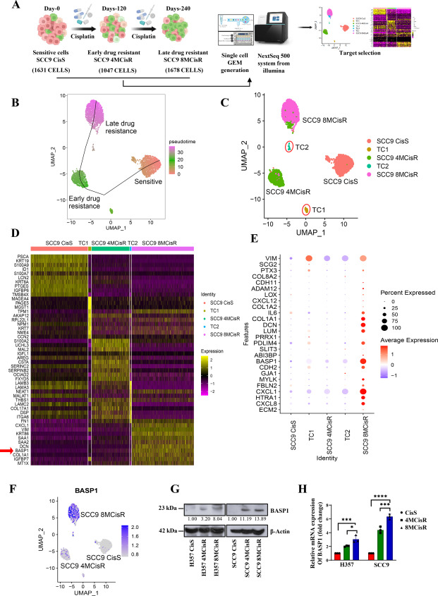
  • 6.  RE: From The JBC | Journal Of Biological Chemistry

    Posted Jan 21, 2026 02:49 PM

    New in JBC press | Scientists' study demonstrates that BASP1 acts as a key regulator of EMT in cisplatin-resistant oral squamous cell carcinomas.

    Learn more.

    image


    ------------------------------
    Stacey Axler
    Membership Manager
    ASBMB
    ------------------------------



  • 7.  RE: From The JBC | Journal Of Biological Chemistry

    Posted Feb 04, 2026 03:27 PM
    In recognition of #WorldCancerDay, ASBMB highlights research driving more precise cancer therapies.
     
    In a recent Journal of Biological Chemistry study, Alireza Shoari, Ph.D. (Mayo Clinic) and colleagues engineered a TIMP-1 protein variant that selectively inhibits MMP-9 and reduces invasion of triple-negative breast cancer cells, offering a promising tool for targeted cancer research.
     
    image


    ------------------------------
    Stacey Axler
    Membership Manager
    ASBMB
    ------------------------------



  • 8.  RE: From The JBC | Journal Of Biological Chemistry

    Posted Mar 05, 2026 10:03 AM

    New in JBC press | Apolipoprotein M: Structural Insights, Functional Roles and Therapeutic Approaches in Vascular Disease.

    Learn more.

    image


    ------------------------------
    Stacey Axler
    Membership Manager
    ASBMB
    ------------------------------



  • 9.  RE: From The JBC | Journal Of Biological Chemistry

    Posted Mar 19, 2026 04:12 PM

    This thematic review series of JBC honors the memory of Dr. William (Bill) Smith and celebrates his profound scientific contributions and outstanding service to the American Society for Biochemistry and Molecular Biology.

    Read more.

    image


    ------------------------------
    Stacey Axler
    Membership Manager
    ASBMB
    ------------------------------



  • 10.  RE: From The JBC | Journal Of Biological Chemistry

    Posted Apr 03, 2026 03:22 PM

    Researchers identify the roles of several proteins in copper homeostasis in the aerobic bacterium Caulobacter vibrioides.

    Read more.

    image


    ------------------------------
    Stacey Axler
    Membership Manager
    ASBMB
    ------------------------------



  • 11.  RE: From The JBC | Journal Of Biological Chemistry

    Posted Apr 09, 2026 04:02 PM

    New in JBC press | Extracellular vesicles released from blood-brain barrier endothelial cells mediate brain Iron accumulation during LPS-induced brain Inflammation.

    Learn more.

    image

    #asbmbJBC



    ------------------------------
    Stacey Axler
    Membership Manager
    ASBMB
    ------------------------------



  • 12.  RE: From The JBC | Journal Of Biological Chemistry

    Posted 9 days ago

    🦠 Small structural differences can have a big impact on bacterial behavior.
    New research in the Journal of Biological Chemistry (ASBMB Journals) shows that variations in type IV pili structure influence whether Acinetobacter bacteria prioritize movement and DNA uptake-or adhesion and biofilm formation.

    These findings may help inform future targeted antibacterial strategies.

    Learn more in this article by @Caitlyn Brahim.

    image


    ------------------------------
    Stacey Axler
    Membership Manager
    ASBMB
    ------------------------------